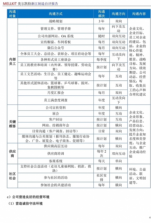
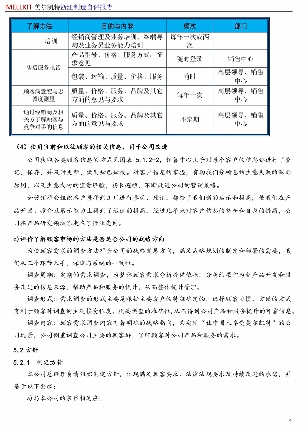
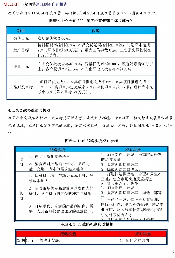
浙江制造自評報告2024

24/04/08公司新聞
分享
4452

浙江制造自評報告2024(3)-3.jpg浙江制造自評報告2024(3)-4.jpg浙江制造自評報告2024(3)-5.jpg浙江制造自評報告2024(3)-6.jpg浙江制造自評報告2024(3)-7.jpg浙江制造自評報告2024(3)-8.jpg浙江制造自評報告2024(3)-9.jpg浙江制造自評報告2024(3)-10.jpg浙江制造自評報告2024(3)-11.jpg浙江制造自評報告2024(3)-12.jpg浙江制造自評報告2024(3)-13.jpg浙江制造自評報告2024(3)-14.jpg浙江制造自評報告2024(3)-15.jpg浙江制造自評報告2024(3)-16.jpg浙江制造自評報告2024(3)-17.jpg浙江制造自評報告2024(3)-18.jpg浙江制造自評報告2024(3)-19.jpg浙江制造自評報告2024(3)-20.jpg浙江制造自評報告2024(3)-21.jpg浙江制造自評報告2024(3)-22.jpg浙江制造自評報告2024(3)-23.jpg浙江制造自評報告2024(3)-24.jpg浙江制造自評報告2024(3)-25.jpg浙江制造自評報告2024(3)-26.jpg浙江制造自評報告2024(3)-27.jpg浙江制造自評報告2024(3)-28.jpg浙江制造自評報告2024(3)-29.jpg浙江制造自評報告2024(3)-30.jpg浙江制造自評報告2024(3)-31.jpg

關于我們
ABOUT US

企業簡介 大美新聞 聯系我們

消費者服務
CONSUMER SERVICE

在線預約

全國統一服務電話
400-185-5599

經銷商服務
DEALER SERVICE

商學院 經銷商專區

浙江美爾凱特智能廚衛股份有限公司
Zhejiang Mellkit Intelligent Kitchen and Bathroom Co., Ltd.

地址:嘉興市秀洲區王店鎮興樂路1058號 Tel:18357302165 Fax:0573-83251908 Http://www.rc2s.com E-mail:mellkit@mellkit.com