首頁
廚房專用空調
吊頂·四大空間
商城
工程
招商
品牌
免費測量
免費設計
免費送貨
免費安裝
免費鋪材
首頁
>
大美新聞
>
公司新聞
>
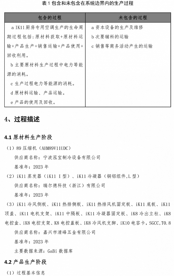
IK11 廚房專用空調碳足跡核算報告
IK11 廚房專用空調碳足跡核算報告
24/06/19
公司新聞
分享
3849
上一篇
下一篇
推薦新聞
HOT INFORMATION
L5線型電器—極簡線型美學
16/07/12
巨商崛起,大美未來—開創電器化吊頂新時代
16/07/08
18樂彩系列新品全新發布—浴搖擺·樂精彩
16/07/04
告別傳統浴室取暖,進入浴室暖空調時代
16/03/24
關于我們
ABOUT US
企業簡介
大美新聞
聯系我們
消費者服務
CONSUMER SERVICE
在線預約
全國統一服務電話
400-185-5599
經銷商服務
DEALER SERVICE
商學院
經銷商專區
浙江美爾凱特智能廚衛股份有限公司
Zhejiang Mellkit Intelligent Kitchen and Bathroom Co., Ltd.
地址:嘉興市秀洲區王店鎮興樂路1058號
Tel:18357302165
Fax:0573-83251908
Http://www.rc2s.com
E-mail:mellkit@mellkit.com
OA
浙ICP備07021736號-2
在線預約
官方微信
官方微博
返回頂部